Sous-menu audiotechno

Filtrage actif analogique stéréo

La vie n'est qu'un éternel recommencement !
Moi qui pensait qu'avec le filtrage numérique j'avais atteint un sommet que je ne pourrais pas dépasser ou que je n'avais pas envie de dépasser, à l'occasion de l'achat coup de coeur d'un Dac, je reviens, quasiment par nécessité au filtrage actif analogique
En effet, la sortie d'un Dac est par définition, une sortie analogique et pour le connecter à mes installations existantes dont les entrées sont numériques, il faudrait effectuer une conversion analogique vers numérique !!! Hérésie !

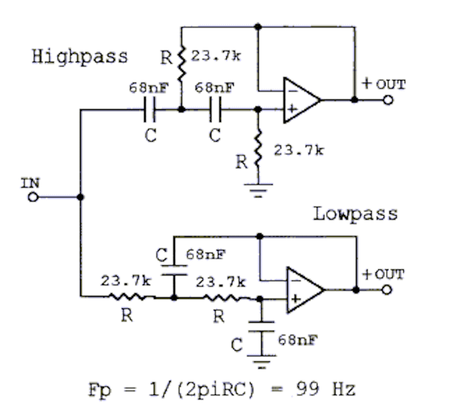
Orientation de base, ce sera un filtre de pente 12 dB, de type Linkwitz-Riley puisque ce dernier fourni une réponse plate à la fréquence de coupure.

réponse filtre Butterworth vs Linkwitz-Riley

J'ai par le passé, largement fait appel aux kits de filtre de la société anglaise KMTECH qui m'ont toujours donné satisfaction. Cependant, et il y a peu de temps, j'ai compris que les filtres proposés étaient de type Butterworth.

Filtre KMTech

Les schémas de ces 2 types de filtre sont assez proches :

       

Ils font appel l'un comme l'autre à un étage suiveur (sortie bouclée directement sur l'entrée), mais certains composants sont doublés faisant passer d'un filtre en Linkwitz-Riley au filtre en Butterworth.

Les formules de calcul sont alors différentes :
Pour le Butterworth, F = 1/ (√2.π.R.C)
Pour le Linkwitz-Riley, F = 1/ (2.π.R.C)

La question est donc alors, comment utiliser le PCB fourni ?

Filtre KMTech

Les traits jaunes surlignent les pistes du PCB et en rouge les endroits ou il a lieu d'insérer un strap (dans ce cas, de supprimer une résistance) ou de supprimer un composant (ici, un condensateur)

il faut alors appliquer la formule standard du filtre LR.

Sur son site KMTECH indique la formule pour calculer la valeur des résistances :
R = 1/(8,89.C.F) ou: 1/(√2.2.π.C.F)
Mais en Linkwitz-Riley :
R = 1/(6,28.C.F) ou: 1/(2.π.C.F)

Filtre opérationnel installé rapidement dans un vieux boitier.

J'ai du installer des condensateurs sur les sorties passe-haut qui curieusement présentent une tension continue en sortie !
Un potentiomètre de 10K permet de régler le niveau de sortie par rapport à la voie grave

Filtre opérationnel

Résultat :
L'écoute est absolument excellente, et je trouve bien meilleure que précédemment !
Je ne sais pas dire si c'est le résultat conjoint du fonctionnement de ce nouveau Dac et de ce filtrage analogique ou de l'un des deux.